Looking to register a trademark in Japan?
This page provides a clear overview of the trademark registration process in Japan. We explain each step in detail, including trademark search, filing a trademark application, examination by the Japan Patent Office (JPO), office actions (OA), appeals, registration, and renewal.
This guide is especially useful for foreign companies and individuals looking to protect their brands in Japan.
Overview of Trademark Registration Process in Japan
The trademark registration process in Japan can be devided in the following 5 steps:
- Step 1: Trademark Application Filing
- Step 2: Examination of the application by the JPO
- Step 3: Responding to a Notice of Refusal (if applicable)
- Step 4: Appeal Against Rejection (if applicable)
- Step 5: Registration
I'll show you the detail of each step hereafter.
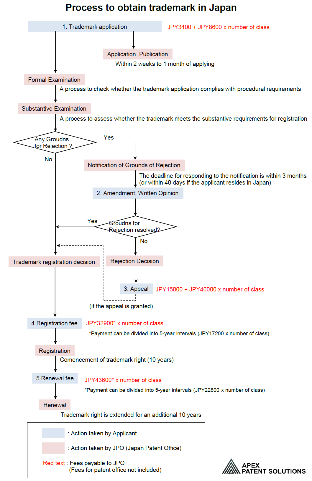
Before the explanation, here is the step-by-step flow of the trademark registration in Japan.

Step 1: Trademark Application Filing

(1) Information necessary for the trademark application
To file an application of trademark to the Japan Patent Office (JPO), you must prepare the following documents and information, which are necessary for the application document:
- Trademark:
The trademark you intend to use with your products or services provided in Japan. There are various types of trademarks, including word marks, logos, figurative marks, and combined marks consisting of both text and images. If your trademark includes a logo or figurative elements, a clear image file should be prepared. - List of goods/services:
The goods and services you intend to offer in Japan. If these descriptions are unclear, the application may be refused by the JPO, so consulting is recommended with a Japanese patent attorney to ensure appropriate wording. - Classification of goods/services:
Goods and services are classified under an international classification system (the Nice Classification). The class numbers should be specified in the application. The official filing and registration fees vary depending on the number of classes. - Applicant information:
Name and address of an applicant should be specified in the application document.
For foreign applicants:
If you do not have an address or office in Japan, a Japanese patent attorney (Benrishi) should be appointed to handle filings before the JPO. In addition, all of the application document should be written in Japanese. At APEX Patent Solutions, we have licensed Japanese patent attorney on staff to act as your official representative and assist with all procedures before the Japan Patent Office(JPO).
Related articles:
- Learn more about Japanese trademark application types: Word Marks, Logos, and Combined Marks
- Learn more about List of goods/services: Goods & Services Classification under the Nice System
(2) Filing of a trademark application
Once all necessary information has been prepared, the application documents should be submitted to the Japan Patent Office (JPO), either in person or online.
Here are some key points applicants should know:
- Official filing fee:
JPY 3,400 + JPY8,600 per class. This fee is payable to the JPO. Representative (attorney) fees are charged separately. Registration fees are not included. If you would like to receive a free estimate for representation before the JPO, contact us here. - Multiple classes:
Multiple classes can be included in a single application. If you are considering filing multiple classes in a single application and would like to learn more about costs, advantages and disadvantages, examiner practice, please refer to:
Multi-Class Trademark Applications in Japan: Fees, Strategy, and JPO Requirements. - Foreign applicants:
Foreign applicants are required to appoint a Japanese patent attorney to represent them before the JPO. This is because it is not practical for the JPO to communicate directly with overseas applicants.
Step 2: Examination by the JPO

After filing, the application undergoes a formalities examination by the JPO. It is then subject to a substantive examination to determine its distinctiveness, potential conflicts with existing trademarks, and compliance with other legal requirements (see Step 5).
The examination takes about 6 to 12 months and if no issues are found, the examiner will issue a notification of grant of registration. If issues are identified, the applicant will receive a Notice of Reasons for Refusal (Office Action) (see Step 3).
Related article:
Step 3: Responding to a Notice of Reasons for Refusal (if applicable)

There is no need to worry if you receive a Notice of Reasons for Refusal. Your application may still be registrable if it is appropriately amended or if the examiner’s objections are successfully addressed through a written opinion.
In response to a refusal, you may amend the application (e.g., by deleting certain goods/services) and/or submit arguments explaining why the trademark should be registrable.
Please note that the scope of amendments is limited. This is because the amendment take effect retroactively from the filing date, and allowing unrestricted amendments would undermine the first-to-file principle of the Japanese trademark system. In principle, the trademark itself cannot be changed; however, it is possible to limit the scope of the designated goods and services. You may also file a divisional application.
If you are unsure how to respond to a refusal, please feel free to contact us for a free consultation: CONTACT US.
The deadline for responding to a Notice of Reasons for Refusal is generally three months from the date of notification for overseas applicants. If the refusal is not overcome, the application will be rejected. In such cases, you may file an appeal against the rejection (see Step 4).
Related article:
- JPO Notice of Reasons for Refusal: What It Is and How It Affects Japan Trademark Applications
- How to Respond to a JPO Trademark Refusal: Amendments, Arguments, Consent, Division, and Appeals
Step 4: Appeal Against Rejection (if applicable)

If your application is refused and you do not agree with the examiner’s judgment, you may file an appeal with the JPO.
In appeal proceedings, to ensure careful and thorough examination, the case is reviewed by a panel of three or five administrative judges of thr JPO to determine whether the examiner’s decision of refusal is appropriate. If successful, the refusal will be overturned and your trademark will proceed to registration.
The applicant must file an appeal within three months (for overseas applicants) of the issuance of the decision of refusal. Official fees payable to the JPO and representative service fees will apply. The official fee for filing an appeal against a refusal of a trademark application with the Japan Patent Office (JPO) is JPY 15,000 plus JPY 40,000 per class (representative fee not included).
Related article:
Step 5: Registration and Payment of Fees

If the application is accepted by the JPO, a notice of grant will be issued. At this stage, the trademark is not yet registered. To complete the registration, the applicant must pay the registration fee (JPY 32,900 per class) to the JPO within 30 days of the issuance of the notice. The official fees for trademark registration can also be paid in installments of five years at a time. In this case, the fee is JPY 17,200 per class for each installment (representative fee not included). Please fill in the form if you need estimate for the representative fee.
Once the fee is paid to the JPO, the trademark will be officially registered within a few days. After registration, the trademark right is valid for 10 years from the registration date.
Once a trademark right is established, the owner has the exclusive right to use the trademark in Japan. The owner may use the trademark in connection with their goods or services, and if a third party uses an identical or similar mark without the owner’s consent, the owner may seek injunctive relief and claim damages.
Related article:
After JPO Approval: How to Pay Registration Fees and Get Your Trademark Registered in Japan
Trademark Renewal in Japan (After Step 5)
Trademark rights expire 10 years from the date of registration. However, if the owner wishes to maintain the rights, they may apply for renewal. Once renewed, the trademark rights will remain in effect for another 10 years. A trademark can be renewed indefinitely.
To renew a trademark, the owner must file a renewal application with the Japan Patent Office (JPO). The official renewal fee is JPY 43,600 per class (professional fees apply separately). The official renewal fees for a trademark can also be paid in installments of five years at a time. In this case, the official fee is JPY 22,800 per class for each installment. Please fill in the form if you need estimate for the professional fee.
A renewal application must be filed within the six months prior to the expiration date. Ecen if the renewal is not filed within this period, the trademark can still be renewed within six months after the expiration date by paying an additional surcharge (equal to the renewal fee).
Related article:
How to Renew Your Trademark in Japan: Renewal Deadlines, Fees, and Procedures
Summary: Japan Trademark Registration Process
Registering a trademark in Japan involves several steps: preparing documents, filing with the JPO, undergoing examination, responding to refusals, appealing if necessary, paying registration fees, and renewing every 10 years.
To register a trademark, it is necessary to go through several steps. One of the most important aspects is to appropriately define the trademark to be filed and the designated goods and services. There are various requirements for the registration of a trademark and its designated goods and services, and in some cases it can be difficult to determine whether these requirements are met. Therefore, entrusting the process to a qualified Japanese patent attorney (Benrishi) is often the most efficient approach.
We, APEX Patent Solutions, specialize in helping foreign businesses secure trademark registrations in Japan quickly and efficiently. If you need a reliable Japanese representative for your trademark application, please feel free to CONTACT US.
APEX Patent Solutions, Japan
At APEX Patent Solutions, we specialize in helping foreign clients secure trademark registration in Japan.
Our servise includes:
- Trademark search
- Filing a trademark application with the JPO
- Responses to office actions (OAs)
- Appeals against refusals
- Payment of registration fee
- Renewal and post-registration services
We can also assist with taking over representation from a previous attorney, as well as handling trademark applications under the Madrid Protocol.
- Contact us today for a free consultation
- Fill in the form if you need our free estimate
