Welcome to APEX Patent Solutions.
We are an international patent and trademark firm based in Japan, assisting overseas companies and entrepreneurs with trademark registration before the Japan Patent Office (JPO).

In this guide, we explain the step-by-step process of how to register a trademark in Japan, including preparation, filing, examination, refusals, appeals, registration, and renewal.
This information is especially useful for foreign applicants who need to appoint a Japanese trademark attorney (Benrishi) to act as their local representative.

Why Register a Trademark in Japan?

  • Exclusive rights – Only you can use the trademark for the designated goods/services.
  • Brand protection – Stop competitors or counterfeiters from using similar names or logos.
  • Amazon Brand Registry Japan – A Japanese trademark (registered or pending) is required to enroll.
  • 10-year protection – Renewable every 10 years with no limit.

Related reading: Do You Need a Trademark to Sell on Amazon Japan?

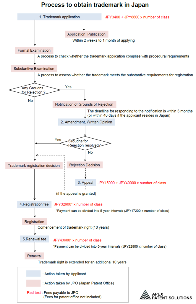
Trademark Registration Process in Japan

The JPO trademark registration process typically takes 6–12 months, depending on examination and possible office actions. Here is the step-by-step procedure.

Process to obtain trademark in Japan
Process to obtain trademark in Japan

Preparing Application Documents (Before Step 1)

Before filing, you must prepare the following documents and information:

  • Trademark details: word mark, logo, device/combined mark, etc.
  • List of goods/services: classified under the Nice Classification system.
  • Applicant information: name, address (in Roman alphabet), nationality/legal entity type.

⇒For foreign applicants:
If you do not have an address or office in Japan, the law requires you to appoint a Japanese trademark attorney (Benrishi) to handle filings before the JPO. At APEX Patent Solutions, we have licensed Benrishi on staff, enabling us to act as your official representative and assist with all procedures before the Japan Patent Office.

Prepare trademark application documents in Japan
Prepare trademark application documents in Japan

Learn more about Japanese trademark application types: Word Marks, Logos, and Combined Marks
Learn more about List of goods/services: Goods & Services Classification under the Nice System

Step 1: Trademark Application Filing

File your application with the Japan Patent Office (JPO) by submitting the prepared documents.

  • Official filing fee: JPY 3,400 + JPY8,600 per class.
  • Multiple classes can be filed in a single application.
  • Foreign applicants must appoint a Benrishi to handle filings.

Our firm provides free estimates and full representation before the JPO. Contact us here.

Filing a trademark application to the JPO
Filing a trademark application to the JPO

If you’re considering filing multiple classes in one application and want a deeper look at costs, pros/cons, examiner practice, and when to use division, see Multi-Class Trademark Applications in Japan: Fees, Strategy, and JPO Requirements.

Step 2: Examination by JPO

A JPO examiner reviews your application for distinctiveness and conflicts with existing trademarks.

  • If no issues are found, your application proceeds to registration.
  • If issues are found, you will receive a Notice of Reasons for Refusal.
Examination of the trademark application documents by the Japan Trademark Office
Examination of the trademark application documents by the Japan Trademark Office

See this page for detail:
JPO Examination Explained: What Happens After You File a Trademark in Japan

Step 3: Responding to a Notice of Refusal (if applicable)

If you receive a refusal notice, you may:

  • Amend the application (e.g., delete certain goods/services).
  • Submit arguments to explain why the trademark should be registrable.
  • Deadline: usually 3 months from notification.
  • If unresolved, the application will be rejected.
Responding to a Notice of Refusal against Trademark application in Japan
Responding to a Notice of Refusal against Trademark application in Japan

See this page for detail:
JPO Notice of Reasons for Refusal: What It Is and How It Affects Japan Trademark Applications
How to Respond to a JPO Trademark Refusal: Amendments, Arguments, Consent, Division, and Appeals

Step 4: Appeal Against Rejection (if applicable)

If your application is refused, you can file an appeal with the JPO Appeal Board within 3 months.

  • The Appeal Board will reconsider the case.
  • If successful, the refusal will be overturned and your trademark will proceed to registration.
appeal against trademark application rejection by the JPO
appeal against trademark application rejection by the JPO

See this page for detail:
How to Appeal a Trademark Rejection in Japan

Step 5: Registration and Payment of Fees

If your application is accepted:

  • You must pay the registration fee (approx. JPY 32,900 per class) within 30 days.
  • Trademark rights are granted for 10 years from the date of registration.
Trademark registration in Japan
Trademark registration in Japan

See this page for detail:
After JPO Approval: How to Pay Registration Fees and Get Your Trademark Registered in Japan

Trademark Renewal in Japan (After Step 5)

Trademark rights in Japan can be renewed indefinitely, every 10 years.

  • Renewal fee: JPY 43,600 per class.
  • Renewal must be filed before the expiration date (or within a 6-month grace period with an additional surcharge).
trademark renewal application to the JPO
trademark renewal application to the JPO

See this page for detail:
How to Renew Your Trademark in Japan: Renewal Deadlines, Fees, and Procedures

Summary: Japan Trademark Registration

Registering a trademark in Japan involves several steps: preparing documents, filing with the JPO, undergoing examination, responding to refusals, appealing if necessary, paying registration fees, and renewing every 10 years.

At APEX Patent Solutions, we specialize in helping foreign businesses navigate the Japanese trademark system smoothly and efficiently.

Registering a trademark in Japan is essential for businesses looking to expand, protect their brand, and use programs like Amazon Japan Brand Registry.

Need Assistance?

At APEX Patent Solutions, we specialize in helping foreign clients with:

  • Direct filing with the JPO
  • Responses to office actions
  • Appeals against refusals
  • Renewal and post-registration services

Contact us today for a free consultation and estimate.

For inquiries about trademark application filings or estimates, please contact us through the inquiry form