Welcome to the APEX Patent Solutions website! We are an international patent firm based in Japan.
On this page, we provide an overview of the process to obtain a patent in Japan based on a PCT international application.
We hope this information will be helpful for those considering obtaining a Japanese patent through a PCT application.
If you are interested in filing a patent application directly in Japan rather than through a PCT international application, please refer to this page [Process to obtain patent in Japan (Direct application)].
Process to obtain atent in Japan
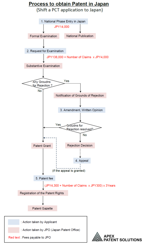
The flowchart below illustrates the process to obtain a patent in Japan by designating Japan as the designated country in a PCT international application and entering the national phase in Japan.
The blue boxes represent actions to be taken by the patent applicant (or their patent attorney), while the red boxes represent procedures conducted by the Japan Patent Office (JPO). Text in red indicates fees payable to the JPO.
In addition to the JPO fees, service fees for patent attorneys will apply. These fees vary depending on the patent office. If you are considering engaging our patent office, please feel free to contact us via our inquiry page.

PDF: Process to obtain Patent in Japan (PCT national phase entry)
Process 1: National Phase Entry into Japan for PCT International Applications
The first step to obtain a patent in Japan based on a PCT international application is to enter the national phase in Japan.
This process involves making the PCT international application effective in Japan through the Japan Patent Office (JPO).
Specifically, the following steps are required:
- Submission of a national phase entry form along with a Japanese translation of the application documents
- Payment of the applicable fee (14,000 yen) to JPO
- Filing a notice of appointment of a representative (patent attorney)
Once the national phase entry is complete, the JPO conducts a formal examination of the application documents. This examination is limited to checking for formalities and does not examine whether the invention is patentable.
Additionally, the JPO will publish the Japanese translation of the submitted application documents, a process known as domestic publication.
Process 2: Filing a Request for Examination with the JPO
For example, in the United States, every patent application undergoes examination by the United States Patent and Trademark Office (USPTO). However, in Japan, not all patent applications are examined. Only applications for which a request for examination has been filed are reviewed by the Japan Patent Office (JPO).
In the past, all patent applications in Japan underwent substantive examination, but today, only those with a request for examination are subject to such review by the JPO. This change was implemented because the purpose and value of patent applications vary widely - some being defensive or speculative. By limiting substantive examinations to applications that applicants genuinely wish to obtain patent rights for, the number of applications subject to examine is reduced, facilitating a more efficient examination process.
It’s important to note that to request an examination with the JPO, you must follow Process 1, which involves steps such as submitting domestic documents, paying the required fees, and providing translations.
The examination request fee payable to the JPO depends on the institution that prepared the international search report for the PCT international patent application. For further details, feel free to contact our patent office.
Process 3: Response and Amendments to Office Action
If the JPO's substantive examination results identify any grounds for rejection, the JPO will issue an Office Action(OA) detailing those grounds.
In such cases, the applicant is generally required to amend the application documents (including claims, specifications, and drawings) within a prescribed timeframe to address the grounds for rejection. The applicant must also submit a written argument explaining how the amendments resolve the rejection.
If the amendments and arguments successfully address the grounds for rejection, the JPO will issue a decision to grant the patent.
Conversely, if the grounds for rejection are not resolved, the JPO will issue a subsequent Office Action (OA), which is typically the final one. In response to the final Office Action (OA), the applicant may submit further written arguments or additional amendments. If these effectively address the grounds for rejection, the JPO will issue a decision to grant the patent. However, if the grounds remain unresolved, the JPO will issue a decision of rejection.
In principle, no additional fees are required when submitting written arguments or amendments to the JPO.
Process 4: Filing an Appeal Against a Decision of Rejection
If the reasons for rejection explained in Process 3 are not resolved through arguments or amendments, and the JPO issues a decision of rejection, it is possible to file an appeal against the decision of rejection.
Such an appeal system exists because decisions of rejection can sometimes result from errors by the examiner or inappropriate responses by the applicant. Denying the applicant any avenue for recourse in such cases would be unduly harsh and contrary to the procedural protection of inventions.
When filing an appeal against a decision of rejection, amendments can also be submitted simultaneously. If the appeal review results in a favorable decision, the decision of rejection will be overturned, and a decision granting the patent will be issued.
The fees payable to the JPO for filing an appeal against a decision of rejection are ¥49,500 plus ¥5,500 for each claim.
Process 5: Payment of Patent Fees
Once a patent application is granted, the patent fee must be paid to the Japan Patent Office (JPO) for patent registration.
At the time of registration, you are required to pay the patent fees for the first to third years in a single lump sum to the JPO. The payment deadline is generally within 30 days from the date of the patent grant.
The specific patent fee payable to the JPO is calculated as:
(¥4,300 + ¥300 × the number of claims) × 3 years.
After the patent fee is paid, the invention for which the application was filed is registered in the JPO's patent registry, and patent rights are established. Additionally, a patent certificate is issued by JPO.
Subsequently, the patented invention is published in the patent gazette issued by the JPO.
Trust APEX Patent Solutions for your patent applications in Japan!
In this article, we introduced the process of obtaining a patent in Japan based on a PCT international application.
We hope the information provided here will be helpful to those planning to secure a patent in Japan through a PCT international application.
If you are considering filing for your invention in Japan, feel free to reach out to APEX Patent Solutions.
We are happy to discuss your case and provide a free estimate. Don’t hesitate to contact us!
